引言:从理论到实践的精度闭环
轻小型机载激光雷达的“免像控”能力,已在1:2000测图中得到充分验证。然而,当任务升级至公路、铁路等重大工程的1:500大比例尺测图时,一个严谨的结论是:必须重新审视并智慧地运用像控点。
本文旨在构建一个从误差理论到布设策略,再到测图方法的完整技术闭环,核心在于:阐明为何必须控(理论)、指导如何精准控(策略)、解决控好后如何高效成图(方法)。
一、 误差定律:1:500测图必须控制的数学根源
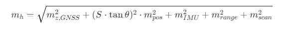
一切精度控制的起点,在于理解误差的来源与传播。机载激光雷达单点高程总误差 mh 遵循误差传播定律,其严格表达式为:
其中:
mz,GNSS 是PPK/RTK解算的高程误差,是免像控精度的理论天花板,典型值为 3-5厘米。
S⋅tanθ 项揭示了扫描几何的影响:在航带边缘(θ 增大)或远距离(S 增大)处,平面误差mpos 会被放大为高程误差。
mIMU 是惯性测量单元的漂移误差,随飞行时间累积。
更关键的是,平面误差 Δp 在地形坡度 α 上会被几何放大:
这导致在复杂地形下,免像控成果的精度呈现不可忽视的不均匀性,局部风险陡增。而像控点的核心作用,正是作为地面真值,在联合平差中直接约束并优化上述误差项,从而获得全局一致、绝对可靠的成果精度。
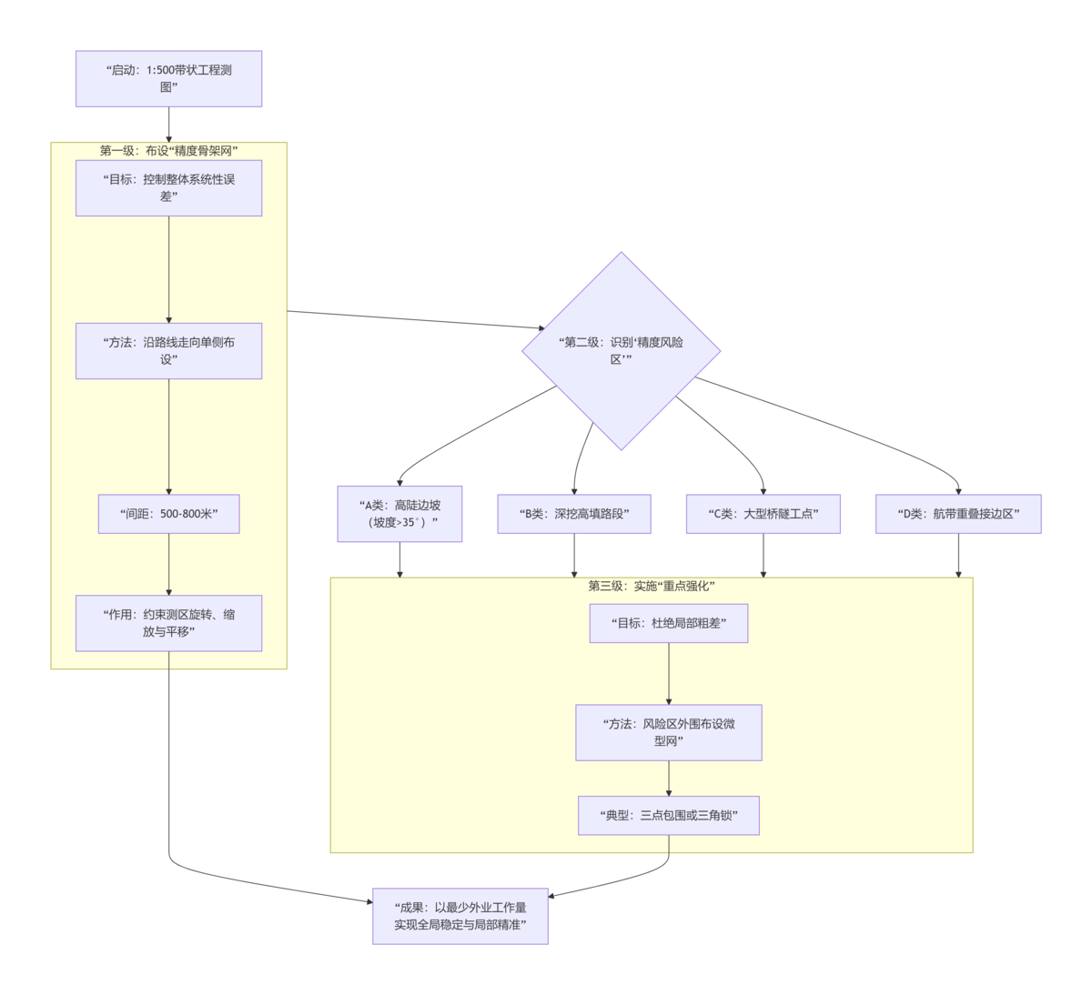
二、 布设策略:“骨架网”与“关键区”的实战图解
对于带状工程1:500测图,我们摒弃“均匀撒网”,采用 “控主干、锁险段” 的二级布设策略。其全流程决策与执行路径如下图所示:
该策略的精髓在于分级控制、重点投入。通过第一级骨架网(约占总点数的60%)抑制大范围系统误差,再通过第二级对不足40%的关键点进行精准投放,解决核心风险,从而用传统方法50%-70%的工作量,实现100%甚至更优的精度保障。
三、 作业方法:三维模型驱动下的“混合测图”流程
获取高精度点云与三维模型后,成图环节面临方法选择。现代作业已形成 “裸眼测图”与“立体测图”优势互补的混合流程。
裸眼测图(主流高效平台)
原理:在 CASS 3D、EPS 3D、LiDAR 360 等软件中,基于三维模型或点云与DOM的融合场景,操作员直接在屏幕上进行三维矢量采集与编辑。
优势:直观高效、门槛低,对设备要求低,便于团队快速铺开作业,特别适合地形、地貌、道路等大范围、规则地物的快速采集。
局限:对模型纹理和几何精度依赖极高。在模型模糊、遮挡严重或地物边界复杂(如屋檐、架空线)的区域,平面判读精度易受影响。
立体测图(精准刻画利器)
原理:利用同步获取的影像进行空三加密,在 航天远景、VirtuoZo 等专业软件中生成光学立体模型,操作员佩戴偏振立体眼镜,借助手轮脚盘进行三维量测。
优势:精度上限高、边界判断准。基于亚像素级影像匹配,对复杂结构(如建筑物转角、陡坎线、电力线)的采集精度和细节还原能力显著优于裸眼测图。
局限:需要特定软硬件支持,学习成本较高,长时间作业易疲劳。
“混合测图”标准作业流程建议:
1.首轮裸眼快采:利用三维模型,快速完成全测区约70%-80%的地形、道路、水系等要素采集。
2.次轮立体精修:针对剩余的20%-30%的复杂要素(如所有房屋、桥隧构造物、陡坎、电力线等),切换至立体测图模式进行精准刻画和边界修测。
3.最终质检与接边:利用两种方法成果的优势进行交叉检查,确保精度与细节的统一。
四、 全流程验证:华测AA9项目实例
在 某山区高速公路1:500测绘项目中,采用大疆M300 + 华测AA9组合,实施了上述全套策略:
控制布设:22公里路段,布设一级骨架点18个(平均间距约1.2公里),在3个回头弯及1处高边坡布设二级加密点9个,总计27个点(相比传统方法节省约35%外业工天)。
数据处理:进行PPK与27个像控点的联合平差。
测图作业:采用“混合测图”,80%地形裸眼完成,20%构造物立体采集。

结论:科学的布设策略结合混合测图方法,不仅在数学精度指标上实现大幅提升,更在工程细节刻画和成果可靠性上产生了质的飞跃。
五、 总结与行业建议
1.理论指导实践:误差传播定律是决策的起点。对于1:500测图,像控点是弥补PPK系统误差、应对地形放大效应的必要手段。
2.策略取代蛮力:“骨架网+关键区”的二级布设策略,标志着像控工作从“劳动密集型”向“技术密集型” 的转变,是效率与精度平衡的最优解。
3.方法决定细节:拥抱“混合测图”模式。裸眼测图是提升效率的“车轮”,立体测图是保证精度的“方向盘”,二者协同方能驶向优质成果的终点。
4.闭环迭代优化:鼓励企业建立自有项目数据库,将不同设备(华测AA9、中海达L10等)在不同地形下的最佳布设方案与精度结果固化,形成持续优化的内部技术标准。
技术进步的价值,在于让我们以更智慧的方式解决问题。在机载激光雷达时代,像控点的角色并未消失,而是从“基础体力工”升维为“精度架构师”;测图方法也从单一走向融合。掌握这套从理论到实践的全链路解决方案,是测绘团队在新时代保持核心竞争力的关键。