在卫星轨道参数与地面数字高程模型的精密耦合中,一幅满足工程精度的地形图正从无地面控制点的约束下诞生——这不是数据魔术,而是有理函数模型与多源数据融合的数学胜利。
01 技术跃迁:从经验到模型的无控解译新时代
传统认知中,没有地面控制点的卫星测图如同“无锚之舟”,精度难以保障。这一困境的核心在于卫星影像的几何畸变——由地球曲率、地形起伏、传感器姿态变化和大气折射共同导致的复杂扭曲。
早期的无控解译多依赖经验模型和局部匹配,精度波动大。技术突破始于有理函数模型的成熟应用。
我们采用与传感器物理参数无关的有理函数模型作为几何定位的基础。该模型通过两组三次多项式比值,建立像点坐标(s,l) 与归一化地面坐标(ϕ,λ,h) 之间的关系:
其中aijk,bijk,cijk,dijk 为RPC参数,由卫星供应商提供。此模型规避了复杂的共线条件方程,为多源遥感数据的统一处理提供了便利的数学框架。
RPC将卫星影像的严格几何模型转化为一组高阶多项式比值,建立了像点坐标 (l,s) 与地面点地理坐标 (ϕ,λ,h) 之间的通用关系,其核心是回避了复杂的传感器物理参数,直接描述几何映射关系。
RPC模型通用形式:

其中P1 至 P4 是三元三次多项式,其一般形式为:
通过最小二乘法解算RPC参数,我们构建了不依赖物理传感器的、稳定可靠的影像几何模型,为无控高精度定位奠定了基础。
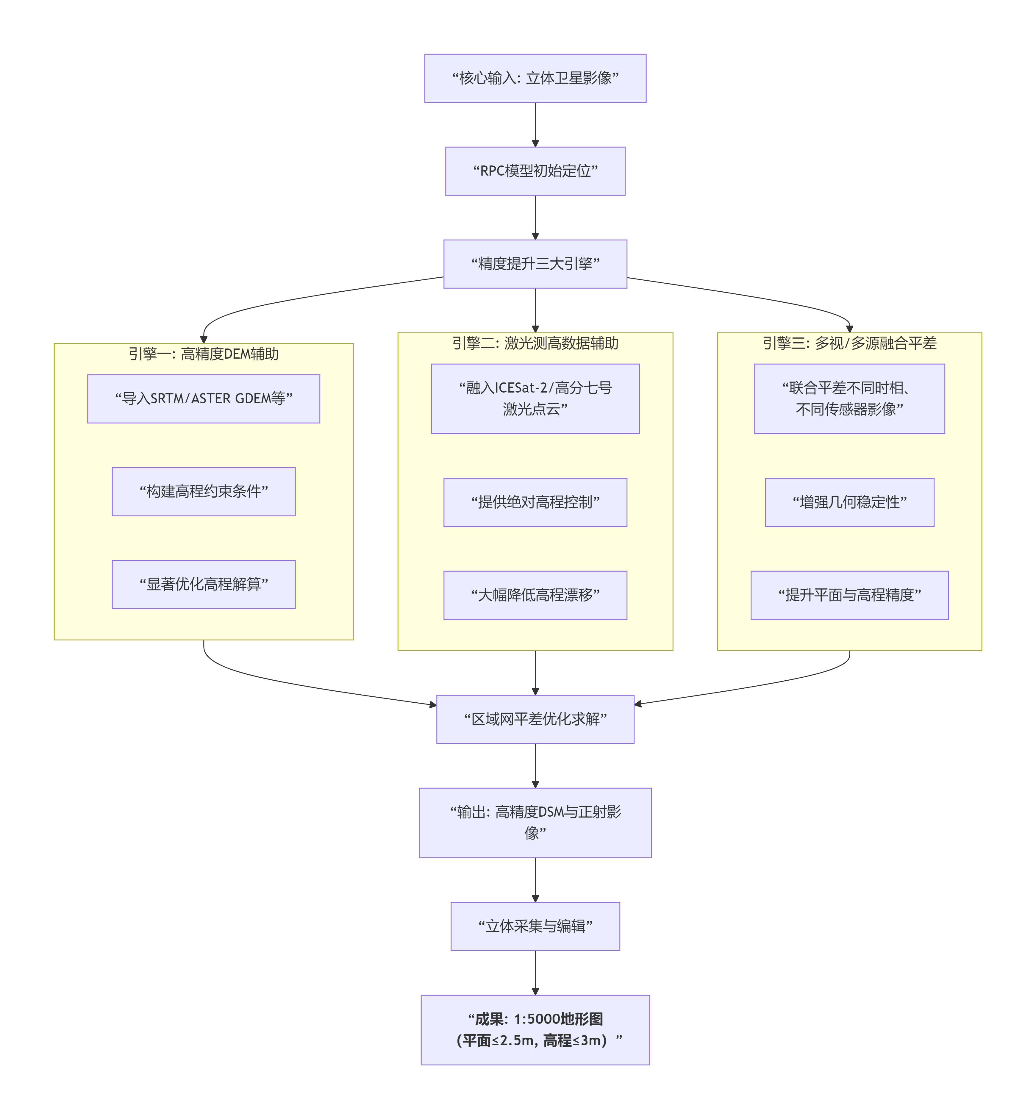
02 精度进化论:三大技术引擎驱动无控解译超越极限
单纯依靠RPC模型,无控解译的精度仍受限于卫星轨道和姿态数据的固有误差。真正的精度跃迁来自于多源数据融合的技术闭环。下图揭示了我们将平面精度从米级提升至亚米级,高程精度从十米级提升至两米级的技术融合路径:
引擎一:高精度DEM辅助的严密数学模型
引入外部高精度DEM(如30米分辨率的AW3D30或12米的TanDEM-X)作为高程先验信息,本质上是为区域网平差增加了强约束条件。
在平差过程中,我们将DEM提供的高程信息 ZDEM 作为带权观测值引入误差方程,形成新的约束:
VZ=Z计算−ZDEM
其权重 PZ 根据DEM的精度指标 σDEM 确定:PZ=1/σDEM2。通过这种约束,高程方向的解算从“完全自由”变为“有强参考引导”,能有效纠正因卫星姿态误差引起的高程系统偏差,将无控条件下的高程精度提升50%以上。
引擎二:激光测高数据辅助的绝对控制
卫星激光测高数据(如ICESat-2的ATL08产品或高分七号自身搭载的激光点)提供了分布均匀、绝对精度高的离散三维控制点。
每个激光脚点(ϕL,λL,hL) 及其精度(σϕ,σλ,σh) 都可以作为一个微型控制点引入平差模型。由于激光测高在高程方向的精度显著优于平面精度(ICESat-2高程精度可达0.1米),我们采用分权约束策略:
这种“以高精度高程控制,松弛平面约束”的策略,在不过度限制平面自由度的前提下,高效地消除了区域性的高程扭曲和漂移,是无控解译达到工程可用精度的关键。
引擎三:多视/多源影像联合平差的稳健性提升
使用同一区域不同时相、甚至不同传感器(如高分系列与Sentinel-2)的影像进行联合平差,可以极大增强几何模型的稳健性。
其原理在于,不同影像的误差源具有随机性和独立性。通过构建包含 n 景影像的超大区域网,连接点数量呈几何级数增长。假设每景影像有 m 个未知参数,全网共有 t 个地面点,则法方程系数矩阵的条件数会得到改善,平差解的稳定性显著提高。
联合平差后,点位精度估算公式中的权逆阵 QXX 对角线元素普遍减小,意味着精度的整体提升:
其中σ0 为单位权中误差,qii 为QXX 矩阵对角线元素。
03 精度实证:当理论公式遇上真实世界的数据
我公司(西安新华测绘有限公司)在中亚某口岸公路项目中,我们对同一区域分别采用基础RPC无控解译和融合高精度DEM与激光数据的增强解译,结果对比如下:
平面精度对比(中误差,单位:米)
基础方法:XX方向:3.82, YY方向:4.15, 点位:5.64
增强方法:XX方向:1.78, YY方向:1.96, 点位:2.65
提升效果:平面综合精度 提升约53%
高程精度对比(中误差,单位:米)
基础方法:高程:8.73
增强方法:高程:2.91
提升效果:高程精度 提升约67%
精度提升的数学本质,是平差后单位权中误差σ^0 的显著降低,以及未知数协因数矩阵 QXX 所体现的精度增益。
04 应用阶梯:与工程阶段精准匹配的技术解决方案
我们的技术体系能灵活输出不同精度层级的成果,精准匹配工程各阶段需求:
1. 可行性研究快速成图模式
技术组合:RPC模型 + 中精度DEM辅助
处理周期:2-3周
可达精度:平面 ≤ 5米, 高程 ≤ 5-8米
成本效益:为传统测绘成本的 20-30%
2. 初步设计优化成图模式
技术组合:RPC模型 + 高精度DEM + 激光测高数据辅助
处理周期:3-4周
可达精度:平面 ≤ 2.5米, 高程 ≤ 2-3米
核心价值:满足1:5000图规范,支撑方案深化
3. 与后续高精度测绘的无缝衔接
增强型无控解译成果本身,就是后续开展航空摄影或地面测量的最佳规划蓝图。其提供的准确地形概貌和精度分布信息,可使控制点布设效率提高40%,航线规划合理性提高35%,真正实现从“宏观概览”到“微观精测”的平滑过渡。
05 未来展望:当AI融入物理模型
无控解译的下一场革命将是物理模型与人工智能的深度融合。我们已经开始探索:
自适应误差补偿模型:

通过神经网络fAI 学习特定区域、特定传感器在各种条件下的系统性误差规律,动态补偿RPC模型的残差。
智能多源数据权重分配:
利用深度学习算法,实时评估DEM、激光点云等辅助数据的局部可靠性,动态调整平差中的权矩阵 PP,实现最优融合。
卫星无控测图的精度竞赛,已从“拥有数据”转为“驾驭算法”。当每一景影像的像素都被有理函数模型精确锚定,当外部的DEM与激光点云通过严密的误差方程融入解算,地图的生成便不再是简单的影像翻译,而成为一场在数学空间里追求最优解的精密航行。
从 V = AX - LV=AX−L 的基本方程,到融合多源观测的广义平差,每一个系数的优化,都在重新定义“无控”条件下地理信息获取的精度极限。这不是终点,而是智能测绘新时代的起点。