在海外重大基础设施工程中,厘米级甚至毫米级的空间基准误差,足以导致设计失效、构件无法拼接,造成巨大的经济损失与安全风险。GNSS静态测量是建立这一基准的核心手段,而软件选型则是决定其成败的第一道战略关口。
本文旨在构建一个全频谱分析框架:前半部分,通过直观的比喻和决策模型,为项目管理者提供清晰的选型逻辑与风险地图;后半部分,深入算法与数学原理,为技术专家揭示不同选择背后的精度本质。两者结合,方能做出最负责任的工程决策。
第一部分:战略俯瞰——项目经理的决策地图
将海外GNSS控制网项目视为一场战役,软件即是你的核心武器系统。选型不是技术细节,而是风险管理。
1. 核心决策模型:风险 = 挑战 / 能力
一个定性但至关重要的公式:项目技术风险 ∝ (环境复杂度 × 基准不可靠度) / 软件算法能力。
这意味着,面对恶劣环境和糟糕的起算数据,你必须配置更强大的算法武器来压制风险。
2. 四款软件的战术定位与选择矩阵

3. 五分钟决策流程图:快速锁定你的系统

第二部分:技术纵深——精度背后的算法战争
所有软件的优劣,都源于它们如何处理下面这个方程中的各项误差。这是GNSS高精度定位的原始方程:
λ · ∇ΔΦ = ∇Δρ + λ · ∇ΔN - ∇ΔI + ∇ΔT + ∇ΔO + ε
变量解读:
λ∇ΔΦ:载波相位双差观测值(测量的核心)。
∇Δρ:卫星与接收机间几何距离的双差值(内含我们要求的坐标)。
λ∇ΔN:整周模糊度(必须固定为整数,是从“米级”到“毫米级”的钥匙)。
-∇ΔI + ∇ΔT:电离层与对流层延迟双差(最主要的误差源)。
∇ΔO:卫星轨道误差等。
ε:观测噪声。
1. 第一战场:征服电离层——组合消除 vs. 参数估计
常规战术 (HBC/LGO主流):无电离层线性组合(LC)。数学上构造一个虚拟信号,直接消除一阶电离层影响。
Φ_LC = (f₁²·Φ₁ - f₂²·Φ₂) / (f₁² - f₂²)
代价:观测噪声被放大3倍以上(σ_LC² ≈ 3σ²)。在长基线上,这常导致“模糊度”无法固定,解算精度退化至厘米甚至分米级。
TBC的攻坚战术:参数估计与外部约束。将电离层延迟 ∇ΔI 作为未知参数与坐标一同求解,并利用全球电离层地图(GIM)作为先验约束进行平差。这大幅改善了长基线的解算条件。
2. 第二战场:驯服对流层——经验模型 vs. 数值气象
对流层延迟 ∇ΔT 无法通过双频消除,建模精度是关键。
基础模型:多数软件使用萨斯塔莫伊宁(Saastamoinen)等经验模型,输入平均气象参数。
TBC的精细模型:采用基于欧洲中期天气预报中心(ECMWF)数据的VMF3等格网映射函数。它将延迟精密表述为:
T = [ZHD · m_h(E)] + [ZWD · m_w(E)]
其中,映射函数m(E)的系数全球格网化且随时间变化,能显著提升低高度角数据的利用率与精度。湿延迟ZWD还可被估计为分段线性参数,以捕捉天气过程的细微变化。
3. 终极一跃:固定模糊度——全局搜索 vs. 步步为营
固定整周模糊度 ∇ΔN 是获得毫米级解的核心。
经典算法:LAMBDA算法,在整数域中进行全局搜索,最小化目标函数:(Ň-N)ᵀ Q_Ň⁻¹ (Ň-N),并依赖Ratio检验(次优解与最优解目标函数值之比 > 3)来确认。
TBC的增强策略:部分模糊度固定(PAR)。其数学本质是序贯条件更新:
先固定一组最可靠的模糊度子集 N₁ 为整数 Ḟ₁。
以此条件,更新剩余模糊度子集 N₂ 的浮点解及其方差阵:
Ň_{2|1} = Ň₂ - Q_{Ň₂Ň₁}Q_{Ň₁⁻¹}(Ň₁ - Ḟ₁)
Q_{Ň_{2|1}} = Q_{Ň₂} - Q_{Ň₂Ň₁}Q_{Ň₁⁻¹}Q_{Ň₁Ň₂}
再对条件解 Ň_{2|1} 进行固定。此策略在困难条件下成功率显著更高。
4. 构建可信基准——网平差的稳健艺术
获得基线向量后,需通过网平差将其融合并赋予工程基准。
隐患做法:对有误的已知点进行强约束平差,导致误差全网传递。
TBC的稳健做法:最小约束平差。将已知点坐标 X₀ 视为带先验权阵 P₀ 的观测值,法方程为:
(AᵀPA + P₀) X̂ = AᵀPL + P₀X₀
通过调整 P₀,可在兼容性与稳定性间取得最优平衡。同时,TBC可通过赫尔默特方差分量估计,迭代优化不同类观测值(如不同品牌设备、不同时段)的权重,客观处理数据质量不均的问题。
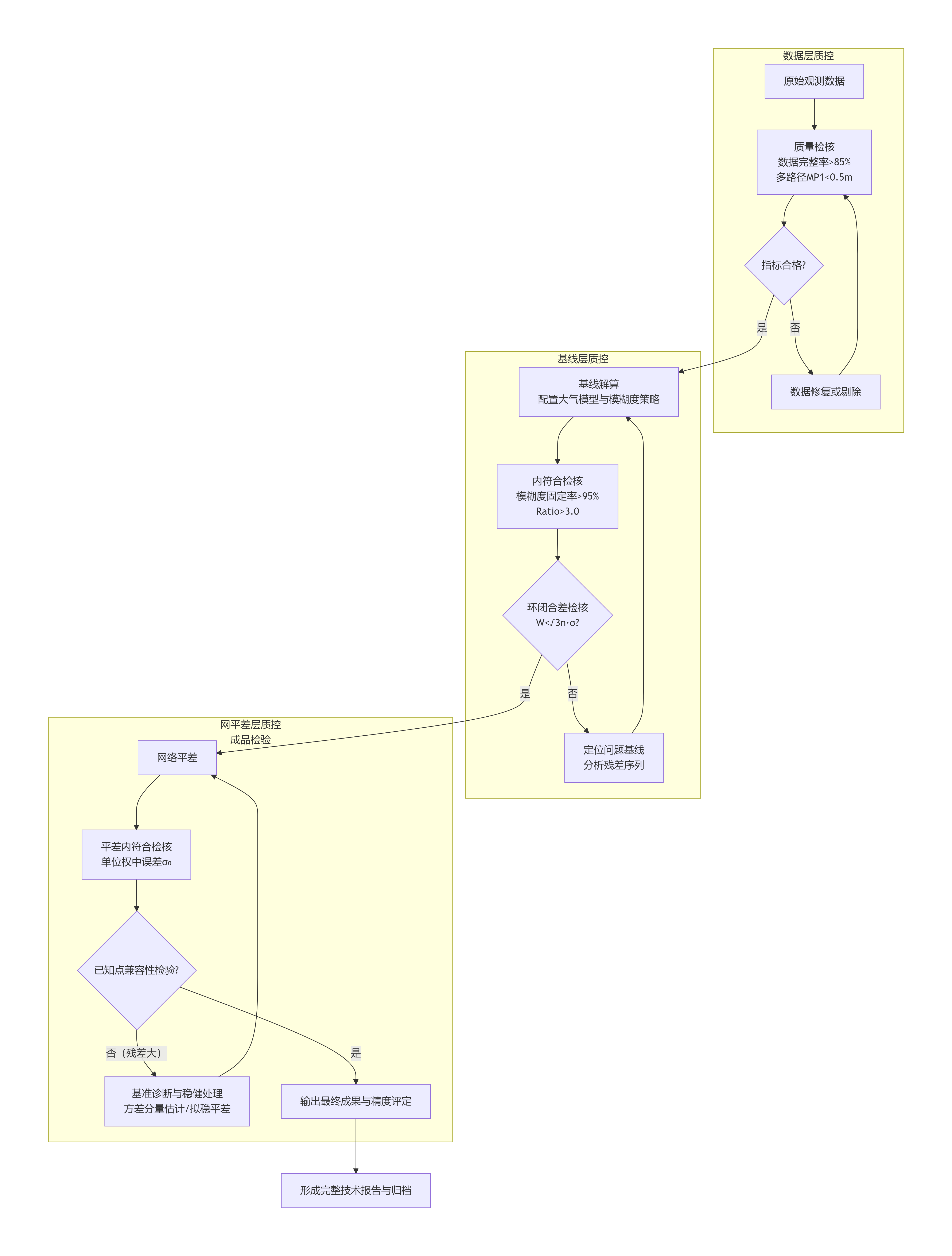
第三部分:工程化实现——全链路质控闭环
高可靠性源于可追溯、可诊断的全过程质量控制。下图展示了这一核心工程流程:
流程价值解读:
对管理者:意味着风险前置。问题在基线层甚至数据层即被拦截,避免了在最终阶段出现灾难性返工。
对工程师:提供了诊断地图。每一步都有量化指标(固定率、Ratio值、环闭合差)支撑决策,使技术判断从“经验驱动”变为“数据驱动”。
第四部分:融合决策——面向场景的配置方案
结论:精度是尊严,选择是智慧
在海外测绘的复杂战场上,GNSS软件选型远非简单的技术采购,而是一项融合了风险认知、算法理解与工程管理的战略决策。
对于项目管理者,理解不同选项所对应的“风险覆盖边界”,是为工程购买一份物有所值的“精度保险”。对于技术专家,掌握从数学方程到质控流程的完整链条,是将管理决策转化为卓越成果的基石。
当团队在战略上达成共识,在技术上追求极致,我们交付的将不再只是一组冰冷的坐标,而是一个能够支撑起重大基础设施百年安全、经得起任何复核与历史检验的空间基准。这,正是现代工程测绘的专业尊严所在。
