在工程项目中,我们常常面临这样的矛盾:决策亟需直观的三维视野,但预算却无法支撑昂贵的激光雷达扫描或倾斜摄影。难道只能退回到二维图纸的抽象世界吗?
当然不是。今天,我们分享一套经过实战验证的 “经济型三维可视化”解决方案。它不依赖尖端设备,而是将正射影像,通过标准化的摄影测量流程,转化为可交互、可分析的三维实景模型,并与业务数据融合,构建轻量化的“数字决策沙盘”。
这套方法的核心思想是:在成本与效果之间寻求最优解,用最经济的数据,解决最迫切的需求。
一、 核心需求与破局思路:从两个关键问题出发
许多项目在前期阶段,最急迫的需求并非毫米级的工程算量,而是能快速回答两个问题:
1.“拆迁范围到底有多大?涉及多少户?” (拆迁可视化与摸底)
2.“整个方案在实景中是什么样子?能否带我们看一遍?” (方案汇报与决策支撑)
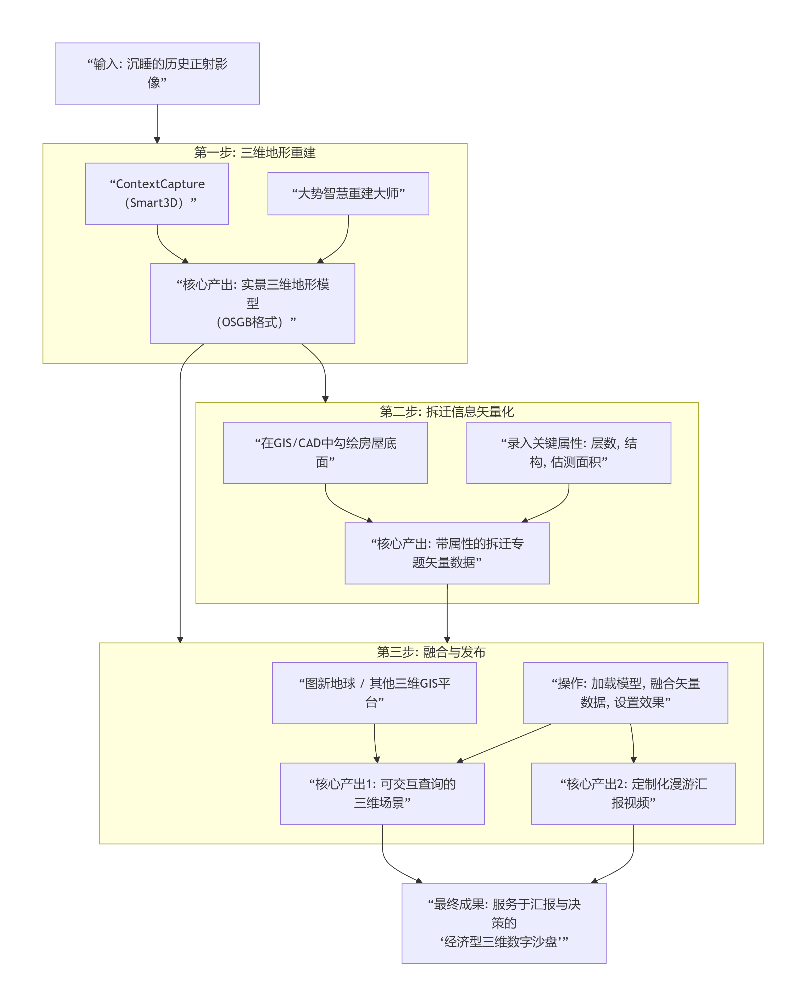
传统的回答方式费时费力。我们的破局思路,是建立一条高效、可控的数字化生产线:

这条流程的关键在于,它分离了“地形重建”和“业务信息注入”两个环节。前者利用影像的几何信息生成基底,后者则由工程师根据业务知识注入灵魂,两者在图新地球这样的轻量级平台中完美融合。

二、 关键技术环节拆解:公式、操作与细节
环节一:从二维影像到三维地形的“无中生有”
这背后是运动恢复结构(SfM) 和多视图立体(MVS) 算法的力量。简单来说,软件通过识别每张照片中相同的特征点,反向解算出相机的拍摄位置和场景的三维结构。
1.数学内核:其核心是共线方程,它描述了像点、相机中心和物方点三点共线的几何关系。通过大量的同名点,构建误差方程并采用光束法区域网平差进行优化求解,最终得到每个像素的三维坐标。
2.软件操作:
在 ContextCapture (Smart3D) 中,创建工程后,只需导入所有航拍照片和POS数据,软件便会自动完成空三计算。
关键设置是在“重建”步骤中,根据需求选择重建范围和模型粒度。对于宏观展示,可以降低细节级别以极大缩小数据量和提升后续加载速度。
最终输出为分块的 OSGB 格式,这是目前三维GIS领域兼容性最好的开放格式之一。
环节三:三维场景中的融合与飞越
这是成果“绽放”的阶段,在图新地球中完成。
1.数据融合:
新建场景,首先加载 OSGB 地形模型作为基底。
将拆迁矢量数据 *.shp 作为图层叠加其上。系统会自动将矢量面贴合到三维地表。
关键设置:为拆迁图层设置独特的颜色和半透明效果,使其在场景中醒目区分。
2.属性关联与交互:
在图新地球中,可以将矢量图层的属性表与其绑定。实现 “点击房屋模型,弹窗显示户主、面积等信息” 的交互效果,极大提升汇报的深度。
3.漫游视频制作:
利用软件的“飞行游览”或“场景录制”功能,精心设计漫游路径。路径规划应围绕项目重点,如:开场全局览胜 -> 聚焦拆迁片区 -> 穿行关键节点 -> 尾声回到概览。输出高清MP4视频,可配以解说、字幕和背景音乐,形成一份独立的汇报材料。
三、 方案优势与明确边界:务实的技术宣传
在宣传此项技术时,我们秉持务实态度,清晰阐述其优势与适用范围。

四、 结语:智慧在于选择,价值在于解决
这套“经济型三维可视化”流程,其价值不在于使用了最前沿的技术,而在于用成熟的工具解决了迫切的业务问题。它证明了,在资源受限的条件下,通过精心的流程设计和跨软件协作,完全能够创造出远超客户期待的价值。
它尤其适合项目立项评审、征地拆迁动员、方案初步比选、向非专业领导汇报等场景。当客户惊讶于效果与成本的对比时,我们可以自信地传达:技术服务的核心,不是堆砌参数,而是用恰到好处的工具,帮您把每一分钱都花在解决问题的刀刃上。
这,正是工程智慧与数字化技术结合的魅力所在。