在测绘行业的边界,存在着一些“教科书级”的难题。例如,一条规划于海外崇山峻岭中的公路,它蜿蜒上百公里,路中线深陷于落差超过三百米的狭窄沟底。要求:仅通过航空摄影测量,快速获取全线1:2000地形图,并为核心工点提供更高精度数据。
一个常见的思路是:用一架性能最强的多旋翼无人机,完成所有工作。然而,真实的工程实践给出了不同的答案。面对极端复杂地形与纯正射摄影的约束,真正的解决方案绝非依赖单一平台的“蛮力”,而是构建一套基于分层任务、多平台协同的“正射摄影作战系统”。
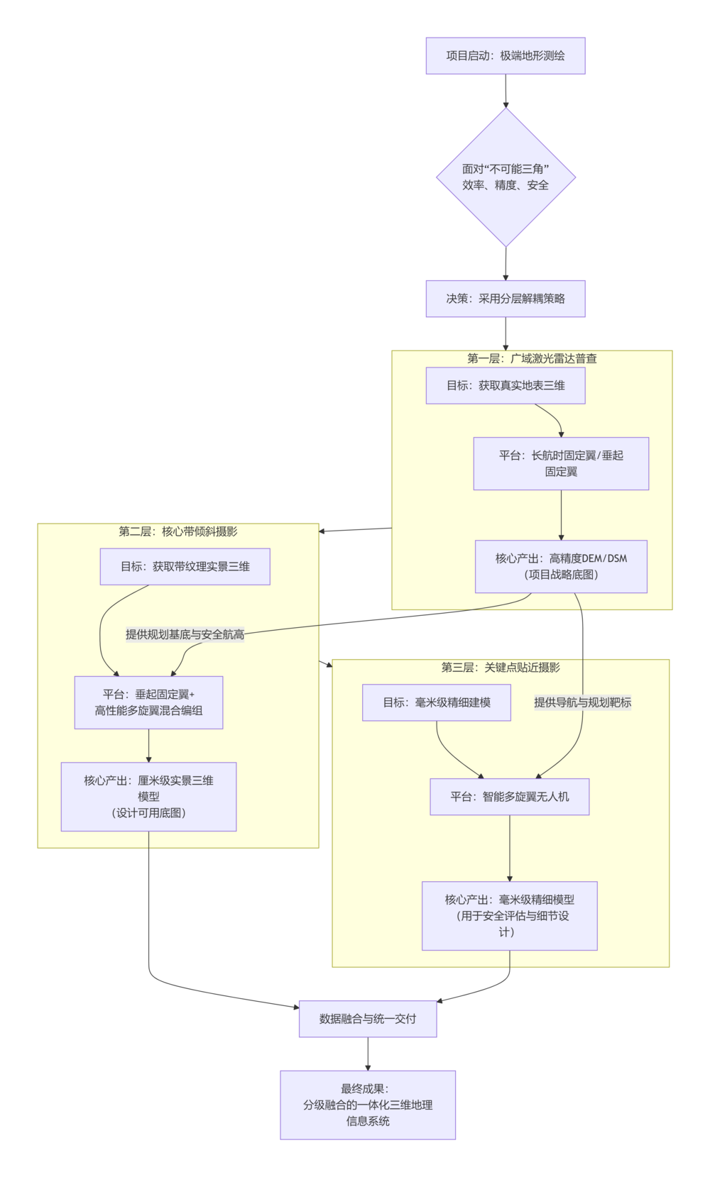
一、 核心矛盾:效率、精度与安全的“不可能三角”
在纯粹依赖正射摄影的条件下,挑战变得尤为具体,构成一个工程上的“不可能三角”:
1.全局效率:必须在极短的气候窗口期内,完成超百公里长、带宽数百米的“面状”影像采集。
2.局部精度:必须在桥梁、隧道进出口等关键“点”上,提供满足精细化施工图设计的厘米级分辨率影像。
3.作业安全与可行性:在深切割峡谷中,必须确保飞行器在信号遮挡、气流复杂的空域能安全、稳定地执行任务,且方案具备实地作业的可行性。
试图用单一无人机平台同时攻克这三个顶点,会立即陷入困境:让多旋翼执行全线覆盖,其续航和效率无法接受;让固定翼执行超低空精细作业,其起降条件与飞行风险不可控。
二、 破局之道:分层任务解耦与平台精准匹配
因此,破局的关键在于采用 “任务解耦、平台匹配”的系统工程思维。我们将总任务科学分解为三个层级,为每一层配置在正射摄影上最具优势的机型,其协同工作流程如下:

下面,我们为每一层级的任务匹配具体的“兵器”,分析其为何是该层级的“最优解”。

第一层级:广域快速普查——固定翼建立效率基石
此层级的目标是“从无到有”和“从有到全”。纵横CW-15这类垂起固定翼是无可争议的效率王者。其超过2.5小时的续航能力,使其能在1-2个架次内完成一个复杂山区的整体航摄,这是任何多旋翼无法企及的。搭载如飞思iXM-RGB150这类亿级像素航测相机,在800-1200米的安全航高下,也能获得地面分辨率优于10厘米的高质量正射影像,完美满足1:2000地形图生产的初始需求,并为后续所有作业提供坐标基准和规划底图。
第二层级:核心带分辨率补强——旗舰多旋翼实现精度跃迁
当设计聚焦于道路中线两侧50-100米的核心走廊带时,我们需要在可接受的效率内,将影像分辨率提升一个量级。大疆Matrice 350 RTK在此环节发挥其“全能旗舰”的作用。凭借其强大的抗风与避障能力,它能在更复杂的气象和地形条件下,稳定执行距离地面更近的、长距离带状正射航线。搭载的禅思P1相机,拥有4500万像素全画幅传感器和机械快门,在150米航高即可实现约2厘米的GSD,所获取的影像可直接用于生成高精度数字表面模型(DSM)和真正射影像(TDOM),极大提升设计精度。
第三层级:关键工点精细正射——专用机型完成“显微”作业
对于隧道洞门、桥梁墩台、不良地质体等“关键穴位”,需要的是“显微”级别的观察。这正是大疆Matrice 4E的主场。它并非要替代M350,而是功能互补。其智能摆动拍摄模式能自动优化航线,通过多角度拍摄有效消除高大边坡或构筑物的投影差,生成更纯粹的正射影像。在50-100米的超低航高下,其专业航测相机可获取亚厘米级分辨率的超清正射图,足以清晰辨识岩体节理、裂缝发育等细节,为工点安全评估与精细化结构设计提供无可替代的一手资料。
三、 基石与灵魂:数学基准与数据智能融合
让上述“组合拳”产生威力的,是精确的数学基准与智能化的数据流。
1. 精度控制的数学基石
所有数据采集的源头,始于对精度的数学控制。两个核心公式贯穿始终:
地面分辨率(GSD)计算:决定影像的精细程度。
GSD = (像元尺寸 × 航高) / 焦距
例如,使用像元尺寸为3.45μm、焦距为24mm的镜头,欲获取2厘米的GSD,飞行航高需控制在约140米。这直接决定了第二、三层级的作业航高规划。
投影变形控制:保障长距离测量的尺度统一。通过建立工程独立坐标系,利用投影面抵偿原理,将长度变形值(ΔS)控制在规范允许的每公里2.5厘米以内。其变形公式简析为:
ΔS ≈ [Hm / R + (Ym² / (2R²))] × S
其中,Hm为投影面高程异常,R为地球曲率半径,Ym为距中央子午线距离,S为实地距离。通过优化Hm(抵偿高程面)和Ym(中央子午线),可有效控制变形。
2. 智能化的数据融合工作流
这是一个从采集到成图的定向流水线:
1.分级数据获取:固定翼获取全域底图;M350 RTK获取核心带增强数据;M4E获取工点特写数据。
2.联合空三加密:将所有不同航高、不同分辨率的影像,在统一的控制网约束下进行联合空中三角测量,形成一个精度均匀、无缝衔接的庞大影像网络。
3.多分辨率DOM生产与融合:基于联合空三成果,分级生成不同分辨率、不同范围的正射影像图(DOM),并在统一坐标基准下进行无缝镶嵌,最终形成一套“宏观可览全局、微观可察细节”的一体化正射影像成果。
四、 结论:回归工程本质的系统性胜利
高山深谷纯正射摄影测绘的经典答案由此浮现:
即便我们拥有CW-15、M350 RTK、M4E这些覆盖全场景的正射摄影“利器”,也绝不意味着其中任何单一机型可以包打天下。
CW-15无法在峡谷中做低空精细扫描;M350 RTK无法在可接受的时间内完成上百平方公里覆盖;M4E的专长更非广域普查。它们的强大,源于被精准地整合在一个以工程目标为导向、以精密控制为基准的系统框架内。
这个项目的成功,深刻诠释了现代测绘工程的核心思想:从追逐单一设备的参数,转向顶层设计的系统思维。它要求工程师像一位统帅,根据“战略目标”(全域普查)、“战术任务”(核心带测绘)和“据点攻坚”(工点精测),精准调遣“战略空军”(固定翼)、“主力部队”(旗舰多旋翼)和“特种小队”(智能航测机),在统一的“指挥系统”(控制网与坐标系)下协同作战,最终攻克了天险。
这证明,征服最复杂地形的,永远不是某一件孤立的工具,而是一套深思熟虑、协同无间的系统性解决方案与贯穿始终的工程智慧。