——外挂电台模式下大地高高差传递法与相邻点高差平差法的工程应用
引言:从草原到黄土塬的技术实践
在公路改扩建项目中,中桩高程测量是施工图设计的基础,其精度直接决定了纵断面设计的准确性与土石方工程的造价,高程中误差要求一般为2厘米至3厘米。传统的水准仪测量虽精度可靠,但效率低下,无法满足现代化工程建设的进度需求。
GNSS RTK技术为这一难题带来了变革,但其高程测量的精度与可靠性一直是业界关注的重点。基于在内蒙古二广高速集阿联络线草乌段、查草段项目的成功实践,我们总结出两种适用于外挂电台模式的RTK高程平差方法。随后,这一成熟经验被完整应用于甘肃庆阳东绕城前30公里一级公路改扩建项目,再次验证了其普适性与可靠性。
本文将系统阐述“大地高高差传递法”与“相邻点高差平差法”,详细介绍其操作流程、数学模型与精度控制标准,所有结论均源于实测数据。其次重点说明,在机载、车载激光雷达等新兴技术日益普及的背景下,经典的RTK测量方法为何依然是不可或缺的作业手段。
一、为什么是外挂电台?—— 精度可控性与工程自主性的抉择
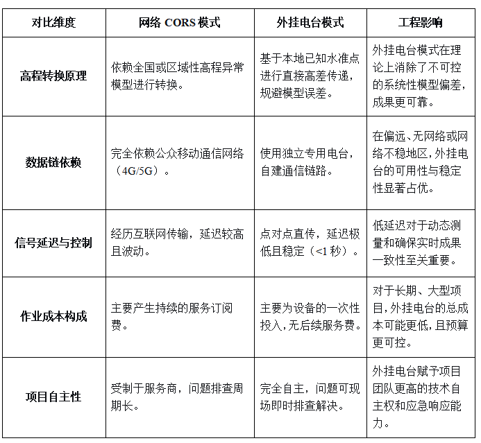
虽然网络CORS服务(如千寻FindCM)能提供覆盖广泛的厘米级定位服务,宣称可用率超过99.9%,但将其用于对绝对高程精度有严苛要求的公路施工图测量时,仍存在几个固有瓶颈。而外挂电台模式,则能精准地规避这些问题。
1.1 规避核心风险:高程异常模型的不确定性
网络CORS在提供平面坐标的同时,必须通过一个高程异常模型将GNSS大地高转换为工程需要的正常高(海拔高)。然而,我国的高程异常图在部分地区,尤其是地形复杂区域,仍存在误差甚至空白。这意味着,CORS服务在A地提供的5厘米高程精度,在B地可能因为模型偏差而出现10厘米甚至更大的系统性误差,且这种误差对用户而言是隐蔽、不可控的。
外挂电台方案:完全避开该模型。我们通过架设在已知水准点旁的基准站,建立“已知正常高H₀”与“观测大地高h₀”的本地化、瞬时性联系。此后,测区内所有待测点的高程转换,完全依赖于“大地高高差 (hᵢ - h₀)”这一具有优良相对精度的观测值,通过公式 Hᵢ = H₀ + (hᵢ - h₀) 直接计算。这一过程不依赖任何区域性或全球性模型,从根本上杜绝了模型偏差引入的系统性误差。
1.2 确保数据链稳定:应对无网络与高延迟场景
网络CORS的厘米级服务,高度依赖稳定、连续的4G/5G公网数据链路。在草原、山区等偏远项目现场,网络覆盖弱或信号不稳定的情况极为常见。数据链传输一旦受到干扰或中断,会直接导致定位精度下降甚至测量工作中断。
外挂电台方案:采用专用的无线数传电台(如LoRa电台)建立独立的通信链路。该技术具有超远距离传输(草原、戈壁地区理想条件可达30公里以上,我公司已多个项目验证)、强抗干扰能力和低延迟(通常小于1秒)的特点,非常适合在无公网覆盖的野外环境构建稳定、可靠的高精度测量专网。工程团队能完全掌控数据链,不因外部网络波动而影响作业进度与成果质量。
1.3 技术路线对比与总结
下表清晰对比了两种模式在工程测量核心关切点上的差异:

二、大地高高差传递法:直接、高效的实时测量法
2.1 核心原理:利用大地高的优良相对性
该方法的物理基础在于:在短距离内(通常<10km),GNSS观测获得的大地高(基于WGS-84椭球的高程)具有卓越的相对精度。通过将一个已知水准点(称为基准点)的精确正常高与其GNSS大地高建立联系,即可将其他待测点的大地高差直接“传递”为正常高差。
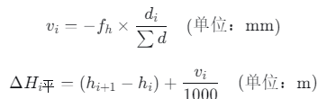
标准计算公式如下:
Hi=H0+(hi−h0)
式中:
Hi :待求点i的正常高(米)
H0 :基准点A的已知正常高(米,由水准测量获得)
hi :待求点i的GNSS大地高观测值(米)
h0 :基准点A的GNSS大地高观测值(米)
误差传播模型:

式中:
σHi:目标点高程中误差(单位:m)
σH0:基准点高程中误差(单位:m)
σhi、σh0:大地高观测值中误差(单位:m)
hih0:两观测值的相关系数
关键操作要点:基准站必须架设在已知水准点A旁边(通常5-20米内),首先精确测定A点的h0。此后,测段内所有待测点的正常高Hi均可通过上述公式实时计算,无需复杂后处理。
2.2 外业操作全流程
其作业流程清晰直观,如下图所示:

2.3 精度验证与工程实例
该方法的内业工作主要是整理与检核。其最终成果的可靠性,必须通过外部高精度基准进行验证。
精度标准:测量成果必须达到四等水准测量的精度要求。即,与已知水准点检核的较差v应满足:

测段中误差应满足:
实践验证:
在二广高速项目中,我们使用该方法测量了旧路中央分隔带两侧及硬化路边线,平均桩距20米。全线抽取超过30%的桩点(累计千余点)进行水准仪中平测量检核,统计结果表明:
高程中误差为±12.5mm
最大较差为23.2mm
99%的检核点满足四等水准限差要求
庆阳项目应用:
2022年,在甘肃庆阳东绕城一级公路前30公里改扩建项目中,我们直接应用此法。在黄土塬沟壑地形下,通过对20%的RTK桩点进行水准抽检,确认其中误差为±14.6mm,再次验证了该方法在不同地理环境下的可靠性与精度。
三、相邻点高差平差法:严密、可靠的闭合检核法
3.1 核心原理:将GNSS高差作为观测值进行路线平差
该方法将连续观测的一系列GNSS大地高,视为一个附合(或闭合)高程路线。将相邻点间的大地高差作为“观测高差”,路线的起点和终点必须是已知水准点。通过计算路线闭合差,并按照四等水准测量的规范进行平差,从而求得各待定点最或然高程。
标准平差公式如下:
1. 计算路线闭合差:
式中h为大地高观测值,H为已知正常高。
2. 闭合差允许值(四等水准标准):
L为路线长度(km)。
3. 平差计算(按距离分配闭合差):
若fh在允许范围内,则将闭合差反号、按距离成比例分配到各段高差中。
进而推算出各点平差后的正常高。
2.2 外业操作与平差流程
该方法的外业观测与传递法相似,但更注重路线的整体性与闭合性。其完整流程如下:

3.3 精度评定与工程意义
该方法的核心优势在于其内置的粗差探测能力。闭合差fh是一个强大的整体精度指示器。若fh超限,则表明观测过程中存在粗差或系统误差,必须返工。
工程应用:
在二广高速的互通立交、辅道等复杂路段,我们优先采用此法。通过构成多个闭合环,有效确保了这些关键部位的高程精度。实践表明,平差后的成果与后续高精度检核的符合性优于±15mm。
最终精度目标:无论平差过程如何,最终成果必须通过外部已知水准点的检核,其较差必须符合四等水准测量要求(≤3cm,检测已测测段高差较差30√L,L小于1公里时按1公里),否则必须追溯原因,修正或重测。
四、实测精度验证体系:三层递进闭环控制
为确保两种方法产出的所有高程点绝对可靠,我们建立了如图3所示的三层递进式闭环验证体系。该体系贯穿测量始终,确保成果经得起检验。
不达标情况的分级处置
当验证体系报警(如闭合差超限或已知点检核超限)时,必须按以下逻辑树进行分析与处置:
检查观测质量:回顾问题点/段的PDOP、多路径值等记录。
核查起算基准:确认所用已知水准点高程无误,基准站坐标输入正确。
分析环境因素:评估观测时段的电离层活动、气象条件。
执行纠正措施:根据分析结果,采取重测、缩短基线、更换时段或复测已知点等具体行动。
五、技术对比与工程选择建议

工程选择建议:
主线大规模测量:优选“传递法”,效率优势巨大。
关键工点测量:优选“平差法”,可靠性为首要考虑。
精度生命线:无论何种方法,必须执行“三层精度验证”,并以四等水准精度为验收的最终标准。
六:为什么RTK依然不可或缺?—— 在新技术浪潮中的定位
机载、车载激光雷达无疑是革命性的技术。例如,华测AA15机载激光雷达在150米航高下精度可达3厘米,能高效获取完整的地面点云,无人机方案也能避免人员上道测量,保障安全。然而,RTK测量在以下场景中仍具有不可替代的价值:
6.1 应对复杂交通组织的灵活利器
在庆阳东绕城这类“边通车、边施工” 的改扩建项目中,全路段、长时间交通封闭往往不现实。无人机航测虽然安全,但其作业受空域、天气、飞行审批影响大。车载激光雷达同样需要占用车道。而RTK测量小组仅需2-3人,利用短暂的车流间隙或封闭单个车道即可快速完成数据采集,机动性极高,对现有交通的影响最小,是复杂交通组织环境下最灵活的测量手段。
6.2 进行局部与重点测量的精准工具
当设计变更或施工过程中需要对某个特定断面、构造物或局部区域进行快速、精准的复核测量时,动用无人机或车载雷达系