咨询服务热线
029-82231051
技术专栏
公路勘察新视角:三种DTM生产技术深度解析与实战选型
发布时间:
2025-12-10 10:38
浏览次数:
289

在公路工程勘察设计中,数字地面模型(DTM)是路线优化、土方量算、结构物设计的关键基础。面对不同的地形与项目需求,如何选择最高效、最经济的DTM生产技术?本文将深入剖析三种主流技术路线:机载激光雷达扫描、倾斜摄影测量、以及正射影像结合人工特征线采集,助您在复杂环境中做出精准决策。

一、技术全景:三种路径的核心理念对比

在深入细节前,我们通过下表快速把握三种技术的本质区别与定位:

微信图片_20260105103359_21_2.png 

从上表可见,没有“唯一最优解”,只有“最适合的方案”。接下来,我们逐一深入。

二、深度剖析:三种技术路径的实战表现

1. 机载激光雷达扫描:穿透植被的“透视眼”
激光雷达通过发射数万至数百万束激光脉冲,直接测量地表物体的距离,生成海量三维点云。其最大优势在于对植被有一定的穿透能力,能获取林下地形数据。

精度与效率:能直接生成极高精度的地面点云(平面与高程精度均可达到厘米级),自动化滤波算法可快速分离地面与非地面点。但设备昂贵,数据采集和后期点云处理的专业性强、成本高昂。

适用与局限:是复杂山区、茂密林区公路选线无可替代的手段。然而,在大面积无植被的平坦地区或沼泽区,其技术优势无法充分发挥,性价比偏低。

2. 倾斜摄影测量:还原真实的“实景复制器”
通过在同一飞行平台上搭载多台传感器,从垂直、倾斜等多角度采集影像,经融合处理生成带真实纹理的实景三维模型(Mesh)。

精度与效率:自动化程度极高,能快速生产逼真的三维场景,成果直观。但其本质是“模型表面”,在植被覆盖区,模型代表的是植被顶面而非地面;在建筑物密集区,模型包含大量非地形信息,需大量后期编辑才能提取纯净DTM。

适用与局限:非常适合用于征地拆迁量算、工程可视化汇报、城市道路设计。但对于以地形分析为核心的公路勘察,其“表面模型”的特性常常是巨大负担,需额外投入大量工作来“剥离”植被和建筑物。

3. 正射影像+人工特征线采集:去伪存真的“匠心手绘”
此方法基于高分辨率正射影像(DOM)和其衍生的立体像对,由专业测绘工程师在立体环境下,人工判读并精确采集真正的地形特征点、线(如山脊线、山谷线、坡脚线、陡坎等),再构建三角网(TIN)生成DTM。

图片1.png 

图片2.png 

流程示意

 

图片3.png 

精度与效率:这是最经典、最可靠的方法。人工智慧能有效剔除植被、建筑物等干扰,直接捕捉地貌的骨骼与脉络,生成的DTM纯粹、精准,特别适合工程计算。虽然自动化程度低,但在地形相对简单、植被较少的平原、丘陵区,熟练团队的作业效率非常高,且综合成本最低。

适用与局限:是我公司在中东、非洲等多国大型公路项目中反复验证的核心方法。尤其在类似东非的湖滨平原-沼泽地貌,地表开阔,此方法能以最优性价比,生产出完全满足公路设计规范(如等高距1米)的高精度DTM

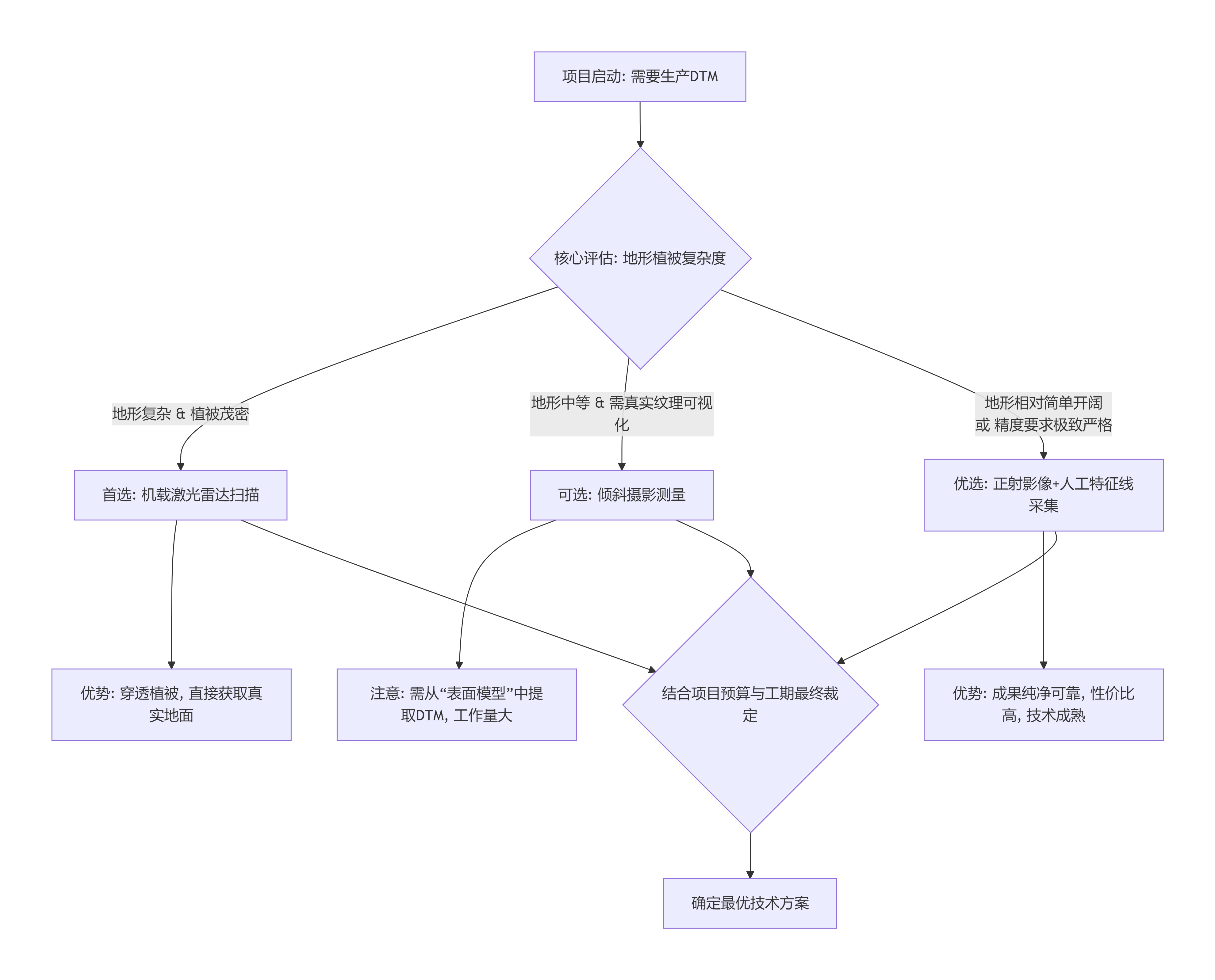
三、实战选型:如何为您的项目做决策?

选择DTM生产技术,本质上是在精度、成本、效率、地形复杂度之间寻求最佳平衡。我们可以遵循以下决策逻辑:

图片4.png 


我们的核心建议是:
对于绝大多数长距离、带状延伸、以自然地形为主的公路勘察项目,尤其是在海外作业背景下,高分辨率正射影像 + 人工特征线采集 是一条经过千锤百炼的黄金技术路径。它规避了昂贵设备的依赖,将核心技术掌控在经验丰富的工程师手中,能以可控的成本,交付最满足工程力学与设计需求的DTM成果。

结语:回归工程本质,选择可靠而非炫技

在技术浪潮中,最先进的并不总是最适用的。公路勘察的终极目标,是为设计提供一张能够真实反映连续、完整、可用的地形骨架图。在东非的广阔原野上,我们选择以专业的人工智慧结合高效的航摄技术,正是对这一工程本质的坚守——用最可靠的方式,让每一方土石的计算都坚实有据,为每一条道路的延伸奠定最精准的数字基石。

技术服务于工程,而非工程迎合技术。 在选择DTM生产路径时,忘记技术的喧嚣,回归地形本身,答案便会清晰浮现。