在海外公路项目的数字战场上,正射影像图是集结了所有设计意图的“总地图”。从无人机采集的原始影像到坐标精确、色彩均匀的最终底图,中间的核心战役,是空三加密与三维重建。不同的软件,如同不同的指挥官,有着迥异的作战风格。
本文将深入剖析Pix4Dmapper、ContextCapture(CC)、大疆智图、重建大师这四款主流软件,在正射影像制作全链路中的技术差异、精度表现与效率博弈,并通过量化对比,为海外项目提供清晰的选型指南。
一、 核心工艺总览:DOM生产的三大战役
正射影像图的制作绝非一键生成,而是一场环环相扣的精密战役。其核心在于三大步骤,而不同软件的优势在此路径上分道扬镳。
上图揭示了从数据到成果的全过程。其中,空中三角测量是数学基础,其精度由重投影误差衡量:
RMS = sqrt( (Σ(Δx² + Δy²)) / n )
该值需小于1个像素,是模型内部一致性的生命线。而第三战役的差异,直接决定了最终DOM的几何保真度。
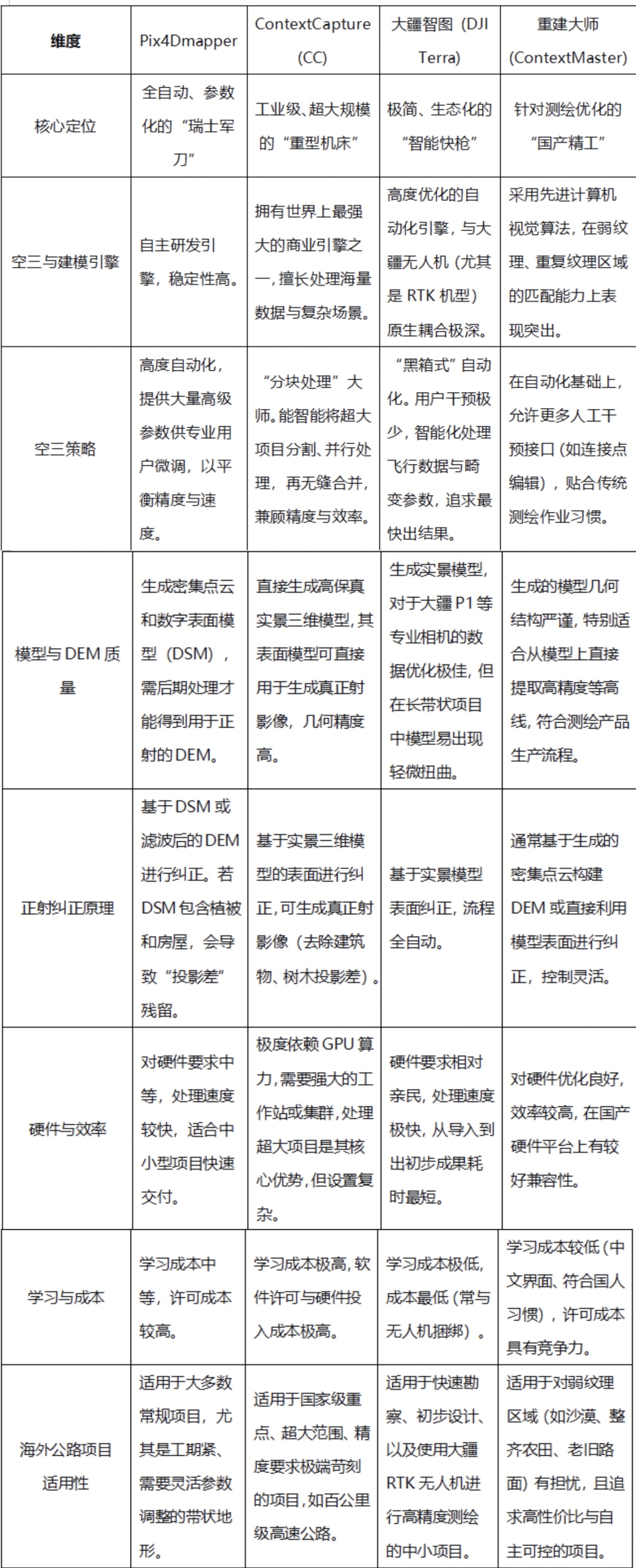
二、 软件对决:四款主力的深度技术剖析
每款软件在三大战役中各有擅场,其设计哲学决定了它们在不同海外项目场景下的命运。
表:四款正射影像生产软件核心技术对比

三、 精度与成本的终极公式:海外项目的选型决策矩阵
在海外,决策永远围绕 “精度-效率-成本” 这个铁三角展开。最终的DOM精度,必须通过野外检查点验证,其平面位置中误差公式为:
M_xy = ± sqrt( [Σ(ΔX_i² + ΔY_i²)] / n )
其中,ΔX_i, ΔY_i 为检查点坐标较差。此指标是衡量所有软件成果的唯一金标准。
基于此,我们为不同海外公路项目场景绘制选型决策矩阵:
四、 实战进阶策略:混合工作流与精度熔断机制
真正的专业,在于不局限于单一软件,而在于构建混合工作流。
空三择优融合:对于关键项目,可使用大疆智图进行快速空三,获取初始外方位元素;若其重投影误差过大,则将影像和像控点导入Pix4D或重建大师进行更严密的平差,再将优化后的结果用于后续建模。这融合了前者的速度与后者的稳健。
模型与DEM的交叉验证:使用CC生成实景模型用于生产真正射影像,同时用Pix4D生成一套DSM和点云。将两者在专业软件中进行对比,可以直观发现植被、建筑物处理的一致性,确保DEM(或模型表面)的可靠性。
建立“精度熔断”机制:在项目计划中,设定明确的检查点中误差阈值(如1:2000图,M_xy ≤ 0.6米)。无论使用哪款软件,当某一批次数据检核超限时,立即触发“熔断”,停止后续生产,回溯检查空三、像控点或原始数据,从流程上杜绝批量错误。
结语
制作海外公路项目的正射影像图,是一场在算法、算力与成本间的精密航行。Pix4D是可靠的豪华邮轮,ContextCapture是征服远洋的航母,大疆智图是灵活的巡逻快艇,而重建大师则是适应性强的突击舰。
没有唯一的胜者,只有最适配场景的抉择。最高明的策略,是理解每一款软件的“脾气”,在项目初期就根据其精度公式与成本方程,制定出融合其优势的混合工作流。
最终,我们交付的不仅是一张满足规范的数字底图,更是一套经过多重技术校验、可抵御海外复杂环境挑战的可靠空间数据体系。这,才是中国测绘技术在国际舞台上,超越单纯劳动力输出,所展现出的深层竞争力。