论文及课题研究
基于国产高分辨率立体卫星影像制作1:2 000地形图的研究
发布时间:
2025-10-12 15:58
浏览次数:
314






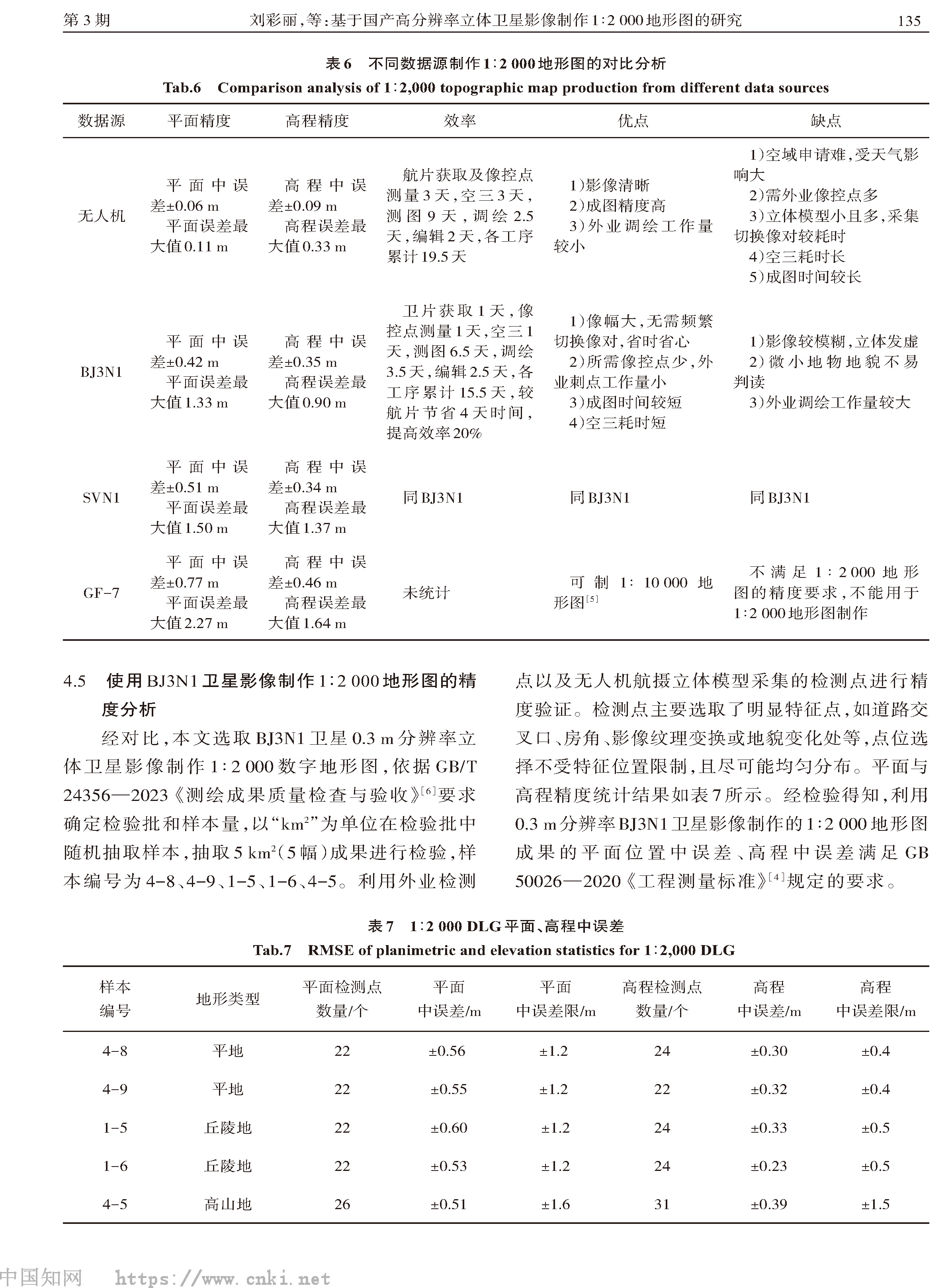
我公司于2024 年3月进行了使用国产高分辨率立体卫星影像制作1:2 000地形图实验,并选用智觉空间SVSSAT高分辨率卫星影像数据处理系统进行了空三加密,使用航天远景MapMatrix Grid 2.0数字摄影测量系统导入空三结果,恢复立体像对模型,根据测图范围按照GB 50026-2020《工程测量标准》规定的1:2 000制图要求进行立体采集,最后使用CMAP地形图编辑与整饰软件,依据外业调绘与实测数据编绘成图。实验证明:利用0.3 m分辨率的立体卫星影像(如BJ3N1和SVN1)能够制作1:2 000地形图,其平面和高程精度均达到相关标准要求,显著提升了制图效率,平均提高约20%。然而,由于卫星影像立体像对模型的局限性,部分较小地物的判读与定位存在困难,需要内业人员在立体测图过程中进行标注,以便外业人员进行实地调绘与补测。此外,GF-7立体卫星影像由于其分辨率和成图精度不足,不适用于1:2 000地形图的制作。于2025年9月25日在《测绘标准化》2025/03杂志发表了《基于国产高分辨率立体卫星影像制作1∶2000地形图的研究》,得到了陕西省测绘学会及业内航测实践工作者的认可。