一、 总则:项目目标、铁律与核心决策
1.1 项目目标
为某中亚国家首都环线公路项目,提供全长25公里、中线两侧各100米范围的1:500带状地形测绘成果。核心要求:在完全免除像片控制点的前提下,确保成果精度全面满足并优于国家及行业相关规范。
1.2 项目铁律
西安试验场全流程验证是本项目启动的绝对前提。
所有技术流程、设备参数、人员操作及最终精度,必须在西安5公里模拟测区内完成闭环测试并达标。试验结论为“通过”前,境外项目不得启动。
1.3 技术路线终审决策
经综合论证,摒弃传统航测立体法及二维测图法,最终确定技术路线为:
“GNSS/水准控制网 + 大疆M300无人机搭载数字绿土X3-H雷达PPK免像控航飞 + 激光点云与实景三维模型融合生产 + CASS 3D三维智能测图”
此路线一次性解决了外业效率瓶颈与内业复杂地物采集精度难题,是技术最优解。
1.4 决策依据矩阵

1.5 执行规范与设计精度
本项目执行以下规范,并实施内部加严设计:

二、 西安试验场:外业全流程验证
2.1 第一阶段:高精度三维控制网建立(平面与高程基准)
本阶段目标是获取每个控制点精确的平面坐标(X, Y)和正常高(H),为后续所有工作提供唯一、可靠的绝对基准。
2.1.1 GNSS平面控制测量
布网:沿5公里试验线,布设KX01至KX05共5个四等控制点,构成带状附合网,并强制联测2个已知控制点作为起算基准。
观测:使用4台及以上双频GNSS接收机进行同步静态观测,每个时段有效观测时长≥60分钟,采样间隔5秒,卫星高度截止角10°。
数据处理 (科傻GPS或HBC、TBC软件):
1.数据下载与预处理,检查数据完整性。
2.导入已知CORS点坐标。
3.进行三维无约束平差,检查基线向量解算质量与重复性。
4.以已知点为固定点,进行二维约束平差,解算获得KX01-05点在工程坐标系下的平面坐标(X, Y)。
交付物:GNSS平差报告及初步平面坐标成果。
2.1.2 四等水准高程控制测量(强制性工序)
目的:将国家高程基准精确传递至每一个GNSS控制点,获取其正常高(H),实现平面与高程基准的统一。
执行规范:严格依照 《国家三、四等水准测量规范》GB/T 12898-2009 中四等水准要求执行。
主要技术指标:
仪器等级:DS3级及以上电子水准仪(如天宝DINI03)与配套铟瓦编码尺。
观测方法:采用中丝读数法,进行往返测或附合路线测量。
视线长度:≤80米。
前后视距差:≤5米;累计差:≤10米。
闭合差限差:≤ ±20√L mm(L为路线长度,单位公里)。这是质量控制的核心指标。
作业流程:
从测区附近已知水准点出发,沿KX01-KX05控制点布设附合水准路线。
进行外业观测,使用电子手簿记录,实时检核各项限差。
完成闭合环或附合路线的测量。
数据处理:
对外业观测高差进行各项必要改正(如尺长改正、正常位水准面不平行改正)。
使用专业平差软件(如科傻COSA)或严密手工方法,对水准网进行平差计算。
平差后,获得所有KX01-05控制点基于国家高程系的正常高(H)。
最终交付:《西安试验场控制点成果表》(包含点号、X坐标、Y坐标、H高程、点位略图及说明)。此表是后续所有工作的基石,必须经两人独立校核。
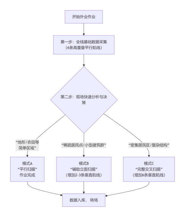
2.2 机载LiDAR数据采集:差异化航线设计
设备检校:飞行前必须完成X3-H系统在M300平台上的杆臂值、偏心角检校飞行,并导入处理软件。
航摄分区与参数:
分区:根据地形将5公里划分为3-4个飞行分区。
绝对航高设定:
分区绝对航高 = 110米 (相对航高) + 分区最低点海拔 + 25米 (安全裕度)
核心飞行参数(为达到≥16点/㎡及0.25m高程精度):
飞行速度(V):8.0米/秒
扫描频率:200线/秒
目标旁向重叠率:≥ 75%
航带间距(D):为满足≥75%重叠,D ≤ SW * (1 - 0.75) = 154 * 0.25 = 38.5米。为便于规划,建议取 D = 40米。
此时实际重叠率 = (154 - 40) / 154 ≈ 74%,接近目标。
航线数量重算:
在200米扫描宽度内,所需平行航线数为:N = 取整(200 / 40) + 1 = 5 + 1 = 6条。
点云密度最终验算:
密度 ≈ (200 × 600) / (8.0 × 40) = 375 点/平方米。
执行原则:
平行航线:每个分区基础飞行 6条 航线(航向重叠≥75%),作为地形与地物顶部数据获取的标准配置。
井字形航线:在重点复杂区域,增加一组垂直方向的6条航线,航带间距同样为40米。
航线执行原则详细说明
1. 平行航线:基础数据获取层
定位与目的:这是每个航摄分区的强制性基础飞行。目的是获取测区完整、高重叠的地形表面及地物顶部的高密度激光点云与影像数据,为生成高精度DEM、DOM及三维模型的顶部纹理提供基础数据。
执行标准:
航线方向:沿线路走向(即带状测区的长轴方向)规划。
航线数量:6条。
航带间距:40米。
旁向重叠率:≥74%(计算值)。此高重叠是保证点云密度均匀、模型几何精细的核心,任何区域不得降低此标准。
输出:完成此步骤后,即可获得满足1:500地形图基本要求的数据。
2. 井字形航线(交叉航线):复杂地物增强层
定位与目的:这是在基础飞行之上的针对性增强飞行。主要目的是解决因单一扫描角度导致的建筑物立面、桥墩、陡坎等垂直或倾斜特征面点云稀疏或缺失的问题,确保实景三维模型的几何完整性与立面纹理质量,为内业三维测图提供无死角的可视化环境。
触发条件:在飞行规划阶段,根据最新卫星影像或前期勘测资料,将分区内符合以下条件的区域标记为 “复杂地物区” :
连续成片的密集居民区。
独立的大型构造物(如桥梁、水塔、大型厂房)。
地形突变区(如高陡边坡、深挖路堑)。
执行标准:
航线方向:与基础平行航线航向垂直(即大致垂直于线路走向)。
航线数量与间距:为保证效率,规划2-3条平行航线,航带间距保持40米。确保对复杂地物从垂直方向进行同样高重叠率的覆盖。
覆盖范围:垂直航线组仅需覆盖被标记的 “复杂地物区” 及其周边适当缓冲带(建议外扩50-100米),无需对全分区进行二次覆盖,以优化效率。
工作流程:
规划阶段:在航飞规划图上明确标出各分区内需执行“井字形”飞行的具体范围。
外业执行:
首先,完成该分区全部范围的6条平行航线飞行。
然后,在不移动PPK基站的情况下,无人机飞至“复杂地物区”上空,执行该区域的6条垂直航线飞行。
数据记录:两次飞行的数据应明确标记(如分区A_平行、分区A_垂直),但在后续PPK解算时使用同一基站数据,确保坐标系统一。
决策流程图如下:
PPK基站架设:
基站必须架设在 已精确测定的控制点上,精确量取仪器高,注意斜高与相位高等,量取三次,取三次平均值。
设置数据记录:采样间隔1秒,高度截止角15°。
提前10分钟开始记录,晚于无人机10分钟结束记录。
三:内业处理全流程详解
3.1 数据预处理与PPK解算(随雷达预处理软件)
操作:
1.创建工程,坐标系选“自定义”,输入坐标系参数及高程基准。
2.导入基站文件,并在软件中再次确认基站坐标无误。
3.导入机载GNSS数据,执行PPK处理。
强制质检点:解算报告中的 “固定率”>99.5%, “高程残差RMS”<0.05米。不合格必须重飞。
3.2 点云解算与精分类(LiDAR360/TerraSolid)
自动分类(PTD算法):参数设置:迭代角=8°,迭代距离=0.5米(采用严格参数)。
人工编辑(质量核心,必须投入30%工时):
使用剖面视图,逐公里检查。
编辑重点:① 建筑物轮廓,确保墙体点与屋顶点分离,墙脚点归为地面。② 陡坎、田埂,手动分割上下面。③ 低矮植被区,使用“穿透选择”工具保留下方地面点。
输出:纯净的“地面点”分类LAS文件,用于DEM生成;完整的“分类点云”用于三维建模。
3.3 三维实景模型生产(ContextCapture Center)
输入数据:
1.所有航拍原始照片。
2.精分类后的点云(.las) 作为“约束几何”。
3.控制点KX01, KX02, KX04, KX05的坐标(KX03留作验证)。
处理流程:
1.提交空三计算(点云约束能有效防止模型扭曲)。
2.新建重建项目,设置坐标系,输出格式为 OSGB,瓦片大小设为200米 x 200米,纹理分辨率设置为3厘米/像素。
3.提交生产。
模型质检:在预览器中量测KX03点坐标,与实测值对比,误差应<5厘米。
3.4 地形图生产:CASS 3D三维测图新规范
加载:在CASS 3D中加载OSGB模型。
新操作范式培训:
房屋绘制:旋转至侧面(快捷键:按住中键拖动) -> 使用“一般房屋”工具 -> 光标精准捕捉房角底部 -> 单击绘制。
陡坎绘制:旋转至剖面 -> 使用“陡坎”工具 -> 沿真实坡顶线绘制第一条线 -> 沿坡脚线绘制第二条线。
等高线修饰:基于地面点云生成TIN和初版等高线。在三维模型环境中,对照真实地形,直接拖动等高线节点使其“落地”。
接边:在三维空间中检查相邻图幅的地物和等高线是否在空间上无缝衔接。
四:精度验证、质量保证与风险管理
4.1 闭环精度验证流程(西安试验场)
1.独立检核点测量:由质检组使用RTK,在已完成的试验场三维模型和DLG成果之外,实测50个特征点坐标。此数据对内业测图组保密。
2.精度比对与分析:
将检核点坐标与三维模型上同名点坐标进行比对。
计算中误差:
平面中误差:Mxy = ± sqrt( [Σ(ΔX²+ΔY²)] / n )
高程中误差:Mh = ± sqrt( [Σ(ΔH²)] / n )
3.合格裁决:必须同时满足 Mh ≤ 0.25米 且 Mxy ≤ 0.20米。达标则方案通过;不达标则必须召开技术归零会,分析原因并整改后重新验证。
4.2 中亚项目特殊风险管理
风险:境外GNSS信号或环境差异导致PPK固定率低。
预案:在西安试验阶段实行“结对竞赛”,设立“三维测图能手”奖,将掌握新技能与绩效考核挂钩。
4.3 项目组织、分工与交付物
组织架构:项目指挥部 -> 外业控制组 -> 飞行作业组 -> 内业处理中心(模型组/测图组/质检组)。
核心交付物清单:
1.技术设计书与总结报告。
2.控制点成果表、精度验证报告。
3.1:500数字线划图(DWG)。
4.分类点云(LAS)、数字高程模型(DEM)、正射影像图(DOM)。
5.三维实景模型(OSGB)。
6.完整的项目元数据及过程质检记录。
本技术方案已通过公司内部评审,是指导本项目实施的唯一技术标准文件。全体项目成员必须严格遵守,并在西安试验中熟练掌握,确保技术路线转型成功,为境外项目的顺利实施奠定坚实基础。