引言:安全红线赐予的精度红利
在G70商漫高速实施全线封闭交通管制的那一刻,对于西安新华测绘有限公司的技术团队而言,这不仅仅是一项安全措施,更是一次难得的“技术窗口期”。面对旧桥路面改造设计中 “高程精度必须优于2厘米” 的铁律,以及测区内控制点平均间距长达 5公里 的现实挑战,我们得以摒弃一切妥协与折衷,回归测绘精度最本源的追求。
本文将全景式拆解本次测量的完整技术方案,从仪器选型的逻辑、每日不可或缺的检校流程,到针对长边控制的具体作业方法,直至内业处理的数学模型。我们旨在提供一份可供同行复刻的、详尽的毫米级测量实操指南。
第一章:战前评估:任务清单与核心挑战
1.1 明确的测量标的
本次测量任务源于G70韧性提升工程设计需求,需对指定段落内的既有桥面与路基进行精确的空间数据采集。
测量范围:主要包括王家湾大桥(K1527+400~K1528+800)、上土桥等四座连续大桥(左右幅,YK/ZK1528+900~1532+000)及五竹园特大桥(K1533+000~K1534+200)。
测量内容:精确获取上述范围内,左右幅共四条特征线(中分带外侧路缘带边线、最外侧行车道边线)上所有点的三维坐标。
核心指标:平面位置由RTK测定,关键与难点在于高程精度必须优于20毫米。测量点间距为:桥梁段5米,路基段10米。
1.2 不可回避的技术挑战:稀疏控制点下的精度长征
测区内可利用的已知控制点分布稀疏,平均间距约5公里。这直接导致两大难题:
平面控制脆弱:用于RTK坐标转换的参数求解因控制点稀少而变得敏感,解算结果的可靠性与稳定性必须经过极端严谨的验证。
高程传递链路漫长:水准测量路线被迫延长,使得误差累积的风险呈指数级增长,常规作业方法极易导致闭合差超限。
我们的基本策略:将 “全封闭” 带来的无干扰、可从容作业的时间与安全优势,转化为 “精密加工” 式的作业模式。放弃追求速度的机载方案,采用最可靠但也最依赖环境的“RTK+电子水准仪”人工作业模式,对每一个环节实施极致控制。
第二章:装备选择:适应环境的可靠基石
正确的工具是成功的一半。在精度、效率与复杂环境适应性之间,我们做出了如下权衡:
平面坐标采集:中海达V300 RTK
核心优势:其强大的全星座全频点信号接收能力,在桥梁、护栏可能造成多路径效应的复杂环境下,能最大限度保障固定解的稳定性与可靠性。
功能适配:其所具备的智能倾斜测量功能,允许对中杆在微小倾斜范围内仍能获得精确坐标,这对于在路面复杂边缘连续、快速采点至关重要,实现了精度与效率的平衡。
高程精度基石:天宝DINI03电子水准仪
核心优势:作为电子水准仪的经典之作,其高度稳定的自动补偿系统和数字化读数是本次项目的定心丸。它彻底消除了人工光学读数的主观误差和视差,将测量员从艰苦的目视对准中解放出来,转而将精力集中于仪器的精细整平、转点选址和环境判断上。
重要认知:电子水准仪的高精度前提是其机械光学结构的稳定性。因此,对其 “i角” 的每日监测与校正,其重要性不仅没有降低,反而因其系统误差的隐蔽性而要求更高。
第三章:生命线工程:每日i角检查的标准化流程
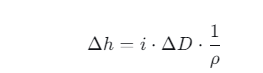
水准测量的所有理论都建立在“视准轴水平”的假设上。i角误差就是对这个基本假设的偏离,其引起的单站高差误差为:

其中,Δh为高差误差(米),i为i角(弧度),ΔD为前后视距差(米),ρ为弧秒转换系数(约206265″)。
计算示例:若i角为10″,前后视距差为50米,则单站引入的系统误差即为2.4毫米。在一个长达5公里、可能包含上百个测站的路线中,未经检校的i角足以悄无声息地摧毁整个项目的精度成果。
因此,我们制定了不可逾越的铁律:每日作业前,每台天宝DINI03必须进行i角检查,并填写标准记录表。不合格,绝不开工。
标准化检校操作流程:
1.场地设置:选择坚实平坦区域,设立两个固定点A、B,精确测定其间距 D=60.000m。
2.第一测站观测:将水准仪安置在A、B两点连线的中点I处。精确整平后,先后测量A、B两点尺上读数,计算高差,记为h1。
3.第二测站观测:将水准仪移至距A点约 d=3.000m 的II处。重新精确整平,再次测量A、B两点高差,记为 h2。
4.计算与判定:按下式计算i角值:
依据《国家三、四等水准测量规范》(GB/T 12898-2009),用于四等水准测量的仪器,其 ∣i∣≤15"方为合格。
5.校正:若i角超限,必须立即使用仪器内置校准程序或按规程进行校正,并重新检校直至合格。
i角每日检校记录表(模板)
此表为强制存档文件,是质量追溯的关键依据。

第四章:作战地图:针对长边控制的技术路线
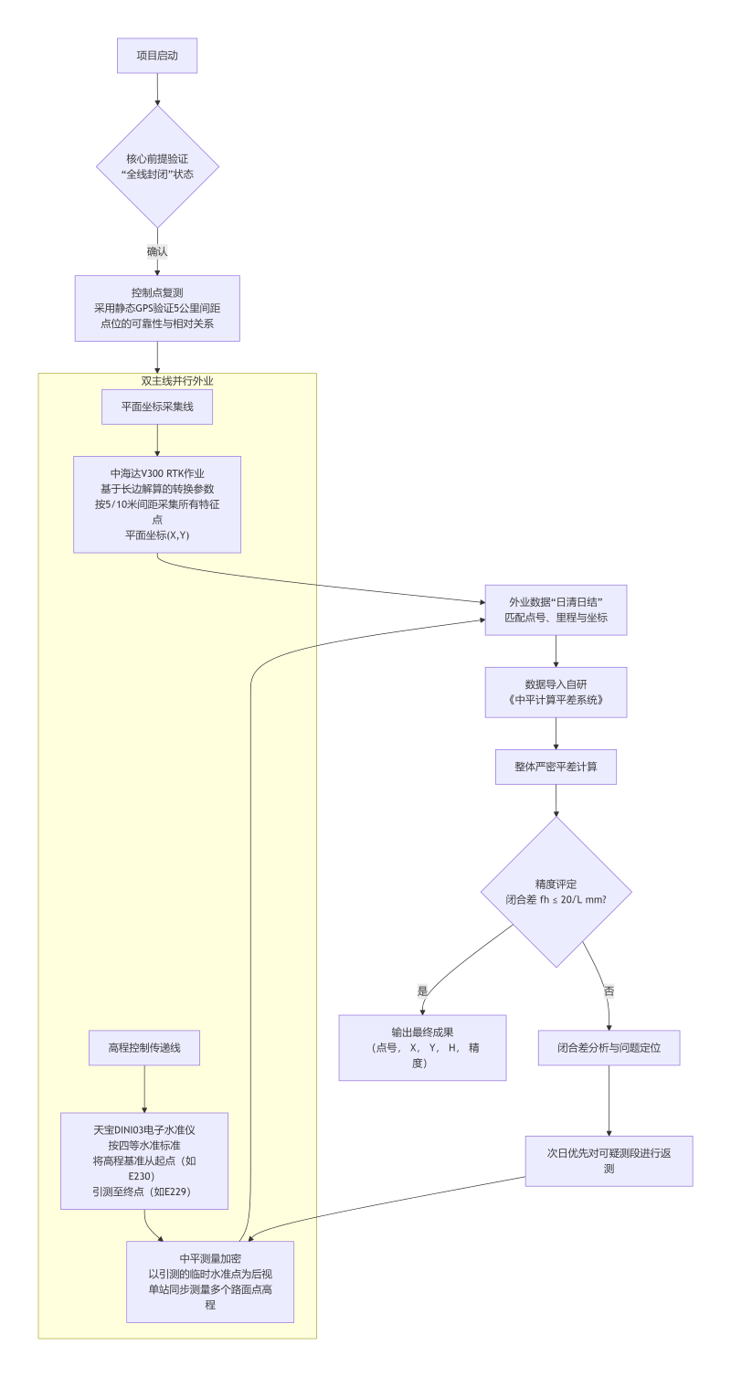
面对5公里的控制点间距,我们采用“分级控制、步步为营、整体平差”的策略,其完整技术路线如下图所示:

第五章:核心工序详解:从中平测量到严密平差
5.1 中平测量:外业实施的效率与精度平衡术
中平测量是本次项目高效获取大量路面点高程的关键。其原理是在一个测站上,同时测定一个用于传递高程的 “前视转点(TP)” 和多个 “中视点(路面点)”。
单站数学模型:
设测站仪器视线高为Hi,后视点 A 的高程为HA,后视读数为 a。
Hi=HA+a
对于中视点 Pj,其中视读数为cj,则其高程为:HPj=Hi−cj
对于前视转点 TP,其前视读数为 b,则其高程为:HTP=Hi−b(此高程将作为下一测站的后视)

5.2 内业平差:从观测值到可信成果的升华
全部外业观测数据,最终汇入自主开发的《中平计算平差系统》进行整体处理。
闭合差计算与限差判定:
对于从已知点 A 至已知点 B 的附合水准路线,观测高差总和与理论高差之差即为闭合差 fh:
fh=∑h测−(HB−HA)
按规范,四等水准测量的容许闭合差fh容 为:
fh容=±20L mm(L为路线长度,单位公里)
本项目要求内控更严,通常要求∣fh∣ 小于
fh容。
严密平差计算:
采用间接平差法,以各待定点的高程改正数为未知数,根据观测值列出误差方程式:
vk=−xi+xj+lk
式中,lk=Hj(0)−Hi(0)−hk(测)为常数项(H(0)为近似高程)。依据最小二乘准则 VTPV=min 组成法方程并求解,得到各点高程的最或然值及其精度信息(协方差阵)。
成果输出:
系统最终输出每一点的最终三维坐标、高程中误差,以及完整的精度评定报告,实现对所有成果的质量量化与追溯。

表格说明:
点号规则:采用“位置+类型+序列”编码(如LZ001:左中,LW001:左外,RZ001:右中,RW001:右外),确保与设计要求和外业记录一一对应。
精度体现:“高程中误差”列直接量化了每个高程点的置信水平,这是经过整体平差后计算得出的统计精度,是评价成果可靠性的核心指标。
可追溯性:表格整合了平面(X,Y)、高程(H)及精度信息,任何一点的数据均可通过点号追溯到其所属的测段、观测日期和原始记录,实现了成果的完整质量闭环。
结语:在寂静中雕刻精度
当车辆的轰鸣暂时消散,G70高速成为了一条巨大的、安静的测量基线。在这条基线上,每一次对中,每一次伴随着电子嘀鸣的读数,每一次严谨的记录与复核,都是在用最传统的工匠精神,履行着现代工程对精度的极致苛求。
本项目不仅交付了一套毫米级的三维坐标数据,更完成了一次有力的技术宣示:在追求高效与自动化的今天,那些基于深刻理解、严谨流程和高度责任感的传统测绘技艺,依然具有不可替代的核心价值。它们是在极端条件下达成可靠性目标的终极保证。